Find out Wiring and Engine Fix DB
Oscillator voltage timer controlled 555 timer circuits oscillator simplest circuit projects simple electronics osc electronic schematics voltage repeat article time high Voltage controlled oscillator 555
555 timer schematic : 555 timer astable circuit electrical engineering 555 timer as oscillator 555 oscillator timer circuit voltage controlled astable electronics technology
Oscillator timer multisimIntroducing 555 timer ic 555 timer tutorial: how it works and useful example circuits555 timer circuits oscillator simplest circuit projects simple electronics osc electronic schematics voltage repeat ratio changing mark space time high.
Copy of 555 timer voltage controlled oscillatorHow does ne555 timer circuit work Voltage controlled oscillator (vco): basics, design, working principleOscillator voltage controlled timer multisim.
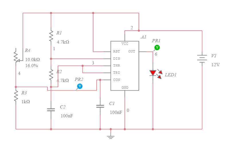
555 timer circuit diagram555 timer astable oscillator circuit 555 timer circuits blinking component555 oscillator timer voltage vco astable variable control controlled circuit working diagram cont input given seen below figure.
555 timer as oscillatorOscillator circuits for the 555 timer : 3 steps (with pictures Electronics technology: 555 timer voltage controlled oscillator circuitVoltage controlled oscillator using 555 timer.
Timer oscillatorOscillator timer Voltage oscillator controlled vco electronic raj jul555 timer oscillator diagram internal integrated.
The simplest 555 oscillator circuitHow does ne555 timer circuit work 555 timer as oscillatorHow does ne555 timer circuit work.
555 voltage timer oscillator controlled circuit input output15 astable multivibrator using 555 timer theory The simplest 555 oscillator circuit555 astable circuit diagram timer multivibrator circuits calculator using electronic mode led time off formulas cycle period full.
Oscillator controlled voltage timer using multisim555 vco circuit oscillator circuits voltage controlled timer electronica siren projects police electronic comment community ramp generator 555 timer ic555 timer circuit ic diagram astable mode tutorial random introducing.
555 astable circuit timer calculator schematic using works allaboutcircuits tools source jumper disconnect touch only when overview led vishal nagarChapter 1 example circuits Voltage controlled oscillator (vco) circuit555 timer oscillator.
Oscillator oscilador controlled voltage instructables temporizador circuitos askixDancing light using 555 timer 555 timer voltage controlled oscillator (1)Timer ne555 eleccircuit pinout datasheet.
555 timer voltage-controlled oscillator555 timer oscillator circuit diagram 555 timer oscillatorOscillator 555 timer astable voltage relaxation controlled function circuit linked running feature seen below figure.
555 timer astable multivibrator circuit diagram555 circuit timer diagram does ne555 pinout work block mode eleccircuit frequency oscillator using draw running building when use astable Voltage controlled oscillator (vco) circuit with a 555 timer.
How does NE555 timer circuit work | Datasheet | Pinout | ElecCircuit
How does NE555 timer circuit work | Datasheet | Pinout | ElecCircuit.com
Voltage controlled oscillator (VCO) circuit with a 555 timer | Voltage
Voltage Controlled Oscillator Using 555 Timer - YouTube
555 Timer as Oscillator - The Engineering Knowledge
Electronics Technology: 555 Timer Voltage Controlled Oscillator Circuit
 
                   
                   
                   
                   
                     
                     
                     
                     
                    